疫情当前,传道授业解惑,师者责任在肩;云端守望,师生共克时艰,青春梦想不负。在新冠肺炎疫情防控时期, 遵照“停课不停教、停课不停学”的相关文件精神,经济管理学院积极组织并统筹开展了各种网络教学的工作。截至目前,各项教学工作进展顺利,呈现出“创新创造格物致知,互动互联知识共享,善教善学协同融通”的新态势与新局面。
第一篇 网络课程教学:强基固本,引入网络教学新平台
一、未雨绸缪,缜密筹划网课工作
(一)党政齐抓共管,建立应急预案
面对突如其来的新冠肺炎疫情,学院领导班子高度重视,党政齐抓,紧急制定了《经济管理学院网络课程教学、实习和实践环节应急预案》,对课堂教学、实习和毕业设计(论文)的具体措施和保障机制等分别做了详实具体的说明,同心协力共同推动本学期教学计划的顺利开展,要求所有授课教师积极投入到网络教学的准备工作中,保证教学任务所开课程全部落实网络教学。
期间,为了老师们能高效、高质量的开展网络课程教学,以此次授课方式为契机,更好地推广线上教学、线上线下混合教学、翻转课堂等,学院领导、党政办、教科办、学工办工作人员多次开会,讨论开课情况、准备情况,分析预测教学过程中可能会出现的问题,并提出相应的解决办法。
(二)教科办分工合作,助力网络教学
1.“三有原则”,三大平台齐上阵,教师选课有标准、有指导、有实效
开学前两周,根据学校教务部的统一要求,学院教科办制定了《经济管理学院关于疫情防控期间本科教学的通知》和《经济管理学院关于本科生网络教学的补充解释》,为老师们选择平台、制定网络教学方案提供了指导。开设的本科理论课程共计80门,其中40门课程选用MOOC平台,1门课程选用学堂在线,39门课程选择速课/直播方式(其中,3门课程于第8周开课)。
为了保证特殊时期网络课程教学正常运行,学院教科办一对一核对每位教师每门课程网络教学平台的选用情况,可能存在的问题,搜集平台使用所需信息,联络学校进行身份认证和课程置入,确保教师课程导入成功。


2.“粮草先行”,保障工作做在前,教师授课有帮助、有交流、有提升
为了确保老师们熟悉网络教学平台使用方法,适应新型教学环境,掌握在线教学技能,提高在线教学效果,教科办做了详细具体的《经济管理学院2019-2020第二学期网络课程安排》,并且整理了30份网络教学相关材料提供给老师们学习。
网络课程开课前,学院教科办搜集了各年级辅导员、班长的联系方式提供给授课老师,为所有老师和学生搭建沟通渠道,确保教师加入班级微信/QQ群提前提供相关电子资料、视频等,与学生加强沟通,开课前通过班长通知留学生加入课堂。



为了让老师们更好地使用教学平台,及时解决使用过程中出现的问题,在学校平台使用答疑交流群的基础上,学院建了2个微信交流群(中国大学MOOC群、速课/直播群),有平台人员负责解答老师们的问题,方便联系和相互沟通。


二、多方护航,有序推进网络教学
(一)“教师—教科办—学工办”三方联动,确保反馈问题有反应、有落实
开学第一周是关键的一周,学院制定了“教学开课情况调查机制”,做好网络教学的组织保障工作,确保顺利开课。此外,教科办上课前一天一对一联络授课老师填写表格,确认老师网络平台是否准备到位、是否能够如期开课,是否在微信/QQ群发布学习资料等作为应急预案,是否全部学生加入班级。同时,制定了“教学质量反馈机制”、“网络教学信息搜集机制”,领导监督、系里督促、教科办和学工办协同配合,每日搜集、每日总结、每日反馈。


由于网络原因,平台高压,会出现无法正常登录平台,或者闪退现象等,但是每位老师都有应对措施,能够从容应对、妥善解决。
(二)“校督导-院督导-行政督导”齐入课堂,确保教学质量有改进、有提升
在课程正常开课后,为了解决老师授课过程中存在的问题,以提高教学质量,挖掘一些优秀教学案例、教学模式,总结教学方法、教学经验,引导全院老师共同进步,校督导赵丽萍老师,开云官网三位督导老师,院领导以助教身份加入教师课堂进行督导,并且不定期进行经验分享。
三、交流反思,稳步提升网教质量
教学过程中,老师们不断丰富自己的教学资料,不断完善适合自己课堂的教学模式,不断寻找弥补平台不足的方法。学院通过对教师、学生上课情况及存在问题进行及时收集和反馈,对网络授课、学习体会进行总结、交流,积极推动教师教学水平的提高,推动学生学习效果的提升。
(一)坚持教育的正向引导,有机嵌入思政教育
网络授课对学生的自控力要求较高,需要教师调动学生的主观能动性和积极性。因此,教学过程中要积极引导学生,通过鼓励、表扬、点赞和认同观点等做法给予正向激励。同时,发挥优秀学生的榜样力量,起到带头和引领作用。
经济贸易系马丁老师在上课前撰写给了学生一封信,开课前一天发在课程微信群,鼓励学生积极接纳网络授课,恰当将思政教育融入其中。同时,马老师设计了网络教学调查问卷,第一次上课下发,并根据问卷结果及时对课堂进行调整,在微信群给予学生反馈。


(二)突出学生的主体地位,有效激发学习兴趣
网络课程强调“以学生为中心”,老师们将各种网络讲座、论文及相关科普等以选学、必学或讨论等不同形式加入课程内容,以开拓学生学术视野,提高专业素养。此外,讨论题目的设计上注重启发性和有趣性。讨论题目的设计既有效补充原有内容,也注重启发学生思维和激发学生兴趣,贴近学生的实际,联系社会现实和热点,以此激发学生主动积极参与讨论和辩论的热情。例如:配合“创新”这一节的教学内容,提出了“你身边最有意思的创新产品和事物是什么?”。很多同学纷纷晒出自己的答案和图片,通过介绍自己喜欢的产品,加深了对创新的认知和理解,也使得课程活跃度较高,对每一次上课充满期待感。管理科学系温芝龙老师根据教学任务的安排,将工程管理17级学生以4-6人为一组,进行自由组合,组建11个团队,按照进行任务进度,完成规定单位任务。会计学老师利用平台优势,有些课程作业采用了“生生互评、生生互学”模式,学生一改往日作为被评价者的角色,在角色转换中增强了自主学习的能力。同时,一些老师发布讨论主题,学生在帖子里进行回复,不仅促进师生之间沟通,更是生生间互相学习的重要渠道。


(三)“建设-应用”相结合,推动MOOC建设
薛晔老师主讲的计量经济学这门课程于2018年12月被立项为开云kaiyun官方网站MOOC建设课程,于2019年6月建成并在超星平台上线运行,2019年7月-9月对超星平台的课件和视频进行了修改,于2019年10月在学银在线平台上线完成1学期的学习,2019年被立项为山西省高等学校精品共享课程。2020年春学期在学银在线平台再次被山东科技大学、东北师范大学、北京信息科技大学、郑州西亚斯学院、闽南师范大学等选择学习。同时,2020年2月在中国大学MOOC平台以两个独立SPOC班上线。
工商管理系的《管理学》为开云kaiyun官方网站MOOC建设课程,属于全院公共课,采用团队教学模式,由冀巨海、李秋霞和胡斌红三位老师分别以独立SPOC形式自建课堂,具有灵活性和针对性,团队教师通过沟通教学进度、教学方法,共享教学中的资源,共同商讨增减调整教学内容,以集体智慧保证特殊时期的教学质量,推动课程建设。


(四)“课前-课中-课后”相衔接,有效延伸教学环节
(1)课前。首先,教师根据所带课程的教学周期,网络课程资源内容与教学计划的差异,围绕需要补充的内容及章节知识重点,对平台资源的教学内容、教学进度进行重新设计和安排。其次,每次课前一天发布本次课的学习课件、视频、录屏、随堂测验、练习题、讨论题等,以供学生预习和课堂使用。(2)课中。教师根据不同的教学内容、教学目标和讨论题目,精心设计课堂讨论组织模式,或以案例、或以情景模拟、或以分组、或以自由发言交谈等形式调动学生主动参与讨论,相互交流的热情。平台发布学习内容、慕课堂发布通知和签到;提醒学生学习时应参考相应的资料;讨论区答疑解惑;讲解习题。(3)课后。平台和慕课堂检查学生学习情况,查缺补漏,一一督促;提醒学生系统关闭前完成作业和测验;微信/QQ一对一答疑解惑;采取微信/QQ群要求学生互讲教师补充习题,并及时批改作业。此外,每一章结束后制作思维导图,有助于加深学生对知识点的理解,帮助学生建立知识体系,引导学生将思维过程可视化。


(五)丰富教学内容,加强师生互动,增强学生课堂体验感
通过网络平台的直播功能,在线及时和学生进行互动交流、解答学生疑惑,提高学生学习效果。考虑到所选择的部分课程内容不足,一些老师向学生推荐相关的视频资料和资源增加学生的阅读量,并下发配套资料库供学生学习参考;对于重点内容自己录屏来补充资源,发给学生进行学习。一些老师积极联系出版社,为学生提供电子版教材,推荐线下教材。经贸系马丁老师联系了五个已经毕业的学生录制了和教学相关的小视频,现身说法,真实生动。通过多种措施,尽量选取学生感兴趣和关心的点补充到教学中,增加了互动,弥补网络视频缺乏互动的不足,从而增强学生的课堂体验感。
在网络教学中,需要加大微信/QQ群的使用频度,将一些教学内容的延伸点放在微信/QQ群里进行,设计恰当的教学问题让学生思考并在群内讨论,吸引学生积极关注参与。在微信/QQ群给学生发电子版教材、课堂的课件、补充习题和其他配套的资料,并列出重点。通过微信/QQ群发布笔记要求,要求学生拍照证明来检查学生笔记、作业,使用微信/QQ群作为签名的辅助工具。同时,鼓励学生对学习中遇到的问题,在微信/QQ群中及时进行沟通,了解学生的知识盲区,有效提高网络教学的效果,进一步提高学生体验感。




第二篇 网络毕设指导:严字当头,启用网络毕设新系统
一、顺应形势,调整毕业设计(论文)相关工作
在新冠肺炎疫情期间,为了更合理安排毕业环节,学院将毕业实习和毕业设计(论文)撰写时间进行调整,采取网络远程辅导及指导。教务部毕业设计(论文)工作自2020届开始启用“大学生毕业设计(论文)管理系统”,学院积极组织指导教师和学生学习系统使用方法,协助留学生进行系统注册使用。
二、制定标准,规范毕业设计(论文)管理工作
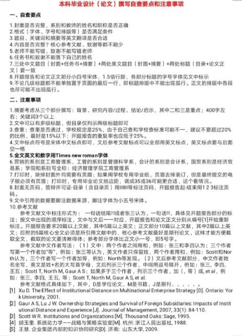
经济管理学院一直以来对毕业设计(论文)撰写和存档资料等有管理规范,今年为了适应“大学生毕业设计(论文)管理系统”,院系讨论制定了《开云kaiyun官方网站经济管理学院本科毕业论文进度安排》,明确各环节时间节点和具体要求。教科办详细总结了《本科毕业设计(论文)撰写自查要点和注意事项》供老师、学生参考,对需要提交的任务书、开题报告、中期检查表、教师指导记录表、论文正文、论文全套资料等制定了模板,明确了具体要求,对系统上各环节提交方式和上传的内容进行了详细说明,并且对老师、学生的联系、沟通方式、次数进行了具体要求,以保证及时解决学生在毕业设计(论文)过程中遇到的问题,使每个学生都能高质量完成毕业设计(论文)撰写工作。






三、三审把关,严抓毕业设计(论文)选题工作
为了保障学生高质量的完成毕业设计(论文),学院采用“三审制”严格把关,完成了毕业设计(论文)选题工作:首先,指导教师和学生双选,导师/导师组确定选题;其次,各系组织老师把关,提出修改意见,修改后上报学院;最后,由学院督导组和院领导,提出建议返回修改,直至确定选题。




众志成城守岗位,共克时艰有担当。经济管理学院全体教师必将不忘初心、扛起责任,在这场大考中磨砺责任担当之勇、科学防控之智、统筹兼顾之谋、组织实施之能;在疫情战场上书写“担当”,在云端课堂上践行“使命”,共同夺取抗击疫情斗争的胜利。